Skip to main content

It looks like you are visiting from outside the EU. Switch to the US version to see local pricing in USD and local shipping.

Switch to US ($)

Get 25% off your first bioreagent online order — use code: PROTEOSHOP25

Brand: ProteoGenix

Anti-Human CD19 Antibody (FMC63)

342.00

100ug + 342 loyalty points
  • In Stock
  • Free shipping in EU on orders > €500
  • Wide range of unique reagents
  • Fast worldwide delivery
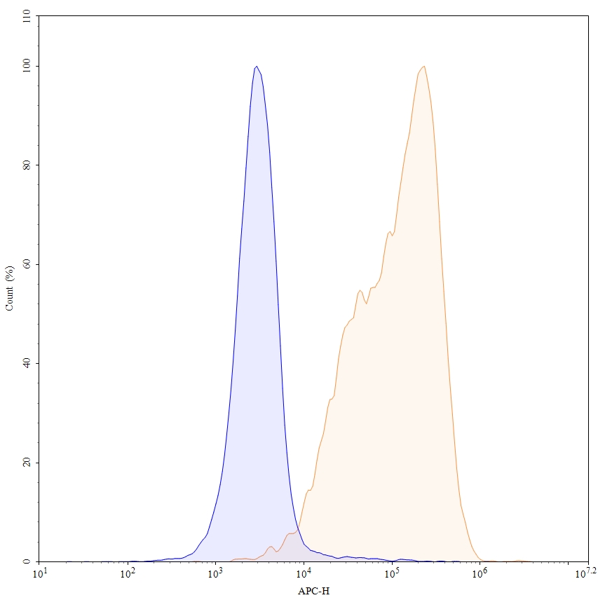
Flow Cytometry results for Anti-Human CD19 Antibody (FMC63)

Anti-Human CD19 Antibody (FMC63)

Product name Anti-Human CD19 Antibody (FMC63)
Form 0.01M PBS, pH 7.4, 0.09% Sodium azide.
Delivery condition Blue ice (+4°C)
Delivery lead time in business days 3-5 days if in stock; 3-5 weeks if production needed
Storage condition 4°C for short term (1 week), store at -20°C to -80°C for long term(1 year); Avoid repeated freeze-thaw cycles
Brand ProteoGenix
Reactivity Human
Reference ARO-A15622
Isotype IgG2a, kappa
Clonality Monoclonal Antibody
Purification Protein A or G purified.
Immunogen CD19
Clone Name FMC63
Protein Name CD19
Target species Anti-Human Monoclonal Antibody

Flow Cytometry results for Anti-Human CD19 Antibody (FMC63)

Flow Cytometry results for Anti-Human CD19 Antibody (FMC63)

Target Cells were stained with an irrelevant antibody or Anti-Human CD19 Antibody (FMC63)(ARO-A15622) at a concentration of 5 µg/ml for 30 mins at RT. After washing, bound antibody was detected using Goat Anti-Human IgG Polyclonal Antibody, FITC (PTX18862) and cells analysed on a NovoCyte Flow Cytometer.

There are no reviews yet.

Be the first to review “Anti-Human CD19 Antibody (FMC63)”

Your email address will not be published. Required fields are marked *

Recently viewed products

Loading recently viewed products…

Can’t find what you need?

Our catalog doesn’t cover everything — but our team does. Whether you need a custom antibody, a specific protein variant, or a bulk order, our scientists are here to help.

Contact Our Team Book a Call

Cart (0 Items)

Your cart is currently empty.

View Products